手机版
|
站群导航
教育主站
小学
白鹿小学
世茂小学
城南小学
金港中心小学
凤凰中心小学
乘航小学
合兴小学
东莱小学
青龙小学
塘桥中心小学
中兴小学
徐市小学
沙洲小学
闸上小学
农联实验小学
文昌小学
中学
梁丰高级中学
沙洲中学
暨阳高级中学
外国语学校
常青藤实验学校
崇真中学
凤凰高级中学
张家港市第八中学
后塍学校
塘桥初级中学
南丰中学
梁丰高中高新区实验学校
塘桥高级中学
张家港高级中学
幼儿园
新塍幼儿园
新南幼儿园
后塍幼儿园
白鹿幼儿园
金港中心幼儿园
金香幼儿园
城北幼儿园
东湖苑幼儿园
崇真幼儿园
塘桥中心幼儿园
悦丰幼儿园
南丰实验幼儿园
沙洲幼儿园
港区幼儿园
滨湖幼儿园
新塘幼儿园
农联幼儿园
新康葩幼儿园
西溪幼儿园
锦阳幼儿园
乐余实验幼儿园
南沙幼儿园
文昌幼儿园
韩山幼儿园
职业学校
张家港开放大学
舞蹈学校
张家港中等专业学校
第三职业高级中学
网站首页
园所概况
教师风采
园内小景
青青橙橙
园所介绍
园务公开
青橙公告
青橙喜报
每周工作
校园动态
教师活动
幼儿活动
教育科研
科研成果
科研动态
课题管理
家园直通
每周食谱
卫生保健
家园共育
我的班级
小小班组
大班组
小班组
中班组
热点专题
挂牌督导
文明创建
互动交流
园长信箱
办公平台
网上调查
×
搜索过于频繁,请输入验证码
您的位置:
首页
>
园务公开
>
每周工作
>
详细内容
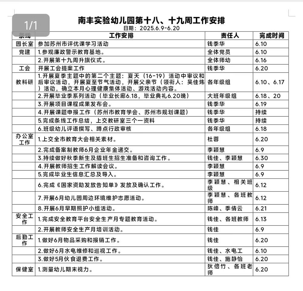
南丰实验幼儿园18、19周工作安排
来源:
发布时间:2025-06-09 10:00:00
浏览次数:
次
【字体:
小
大
】
终审:南丰实验幼儿园超管
分享到:
【打印正文】
关闭
×
用户登录
登 录
|
账号密码登录
成功登录后,
关闭浏览器前
24小时内
7天内
一个月内
始终
保持登录状态
忘记密码?
×
确定
用户登录